Sobre VRS Customs
En VRS llevamos más de 10 años dedicando nuestro tiempo a la mejora tanto estética como dinámica de algunos modelos de vehículos emblemáticos, y en el diseño de piezas destinadas para dicho fin.
Con el paso de los años y adaptándonos a las nuevas tecnologías, como es el diseño 3D, nace VRS Customs. Enfocada en dar un servicio completo a aquellos que comparten nuestra pasión, pudiendo ofrecer un servicio personalizado desde que nace una primera idea hasta su instalación y homologación pasando por todas las fases de diseño y fabricación.
Nuestros servicios
Fabricación a medida
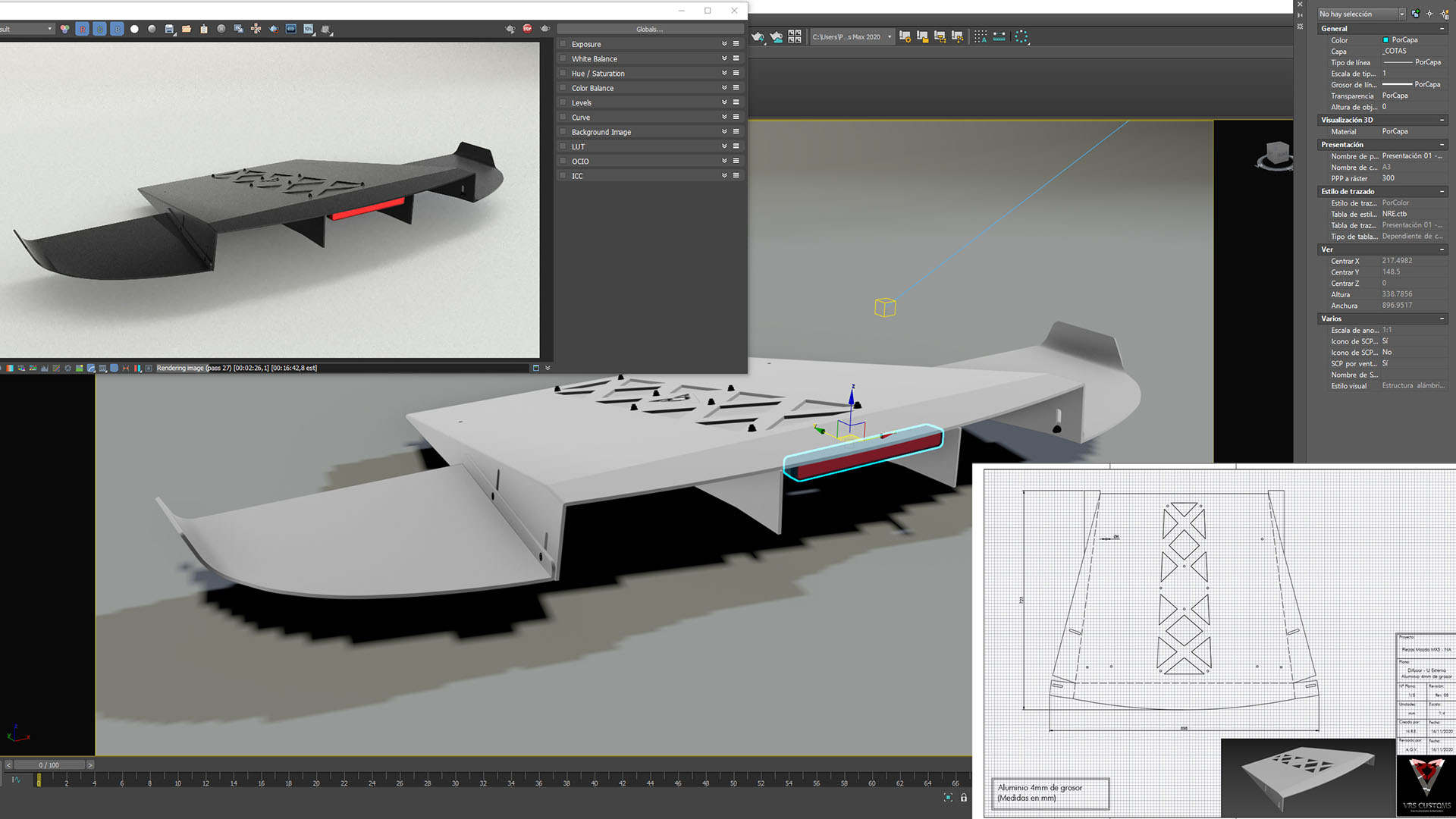
Ponemos a tu disposición el diseño y fabricación de esa pieza que llevas tiempo pensando instalar y no sabes cómo conseguir; bien sea en fibra de vidrio, fibra de carbono, kevlar, corte por láser, impresión 3D…
Estudio personalizado, diseño en 3D y fabricación a medida. Pásate por Contacto y envíanos tu consulta.
Homologaciones
Podemos ayudarte a homologar cualquiera de las piezas que compres en nuestra web, así como cualquier otra que diseñemos y fabriquemos para ti.
Si ya tienes algo instalado que necesitas homologar también podemos ayudarte, ya sea carrocería, suspensión, frenos, swap, barras o proyectos completos, pásate por nuestra sección de contacto y cuéntanos lo que necesitas. (Sólo disponible para España)
Restauración de piezas
¿Tienes alguna pieza vieja, oxidada o deteriorada por el paso de los años? Envíanosla y te la devolvemos como nueva, bien sea acabado metal, pintura o tapizado, llevamos muchos años reacondicionando piezas de coches para que luzcan como el primer día.
Pídenos información sin ningún compromiso.
